2025年中华医学科技奖揭晓!
时间:2026-01-15 17:18
来源:快讯社

各有关单位:
根据《中华医学科技奖管理办法》(医会科评发[2024]70号)规定,经中华医学科技奖评审委员会专家评审并报请中华医学会第26届理事会第29次常务理事会会议审议确认,中华医学会决定对2025年中华医学科技奖获奖项目(附后)进行奖励:
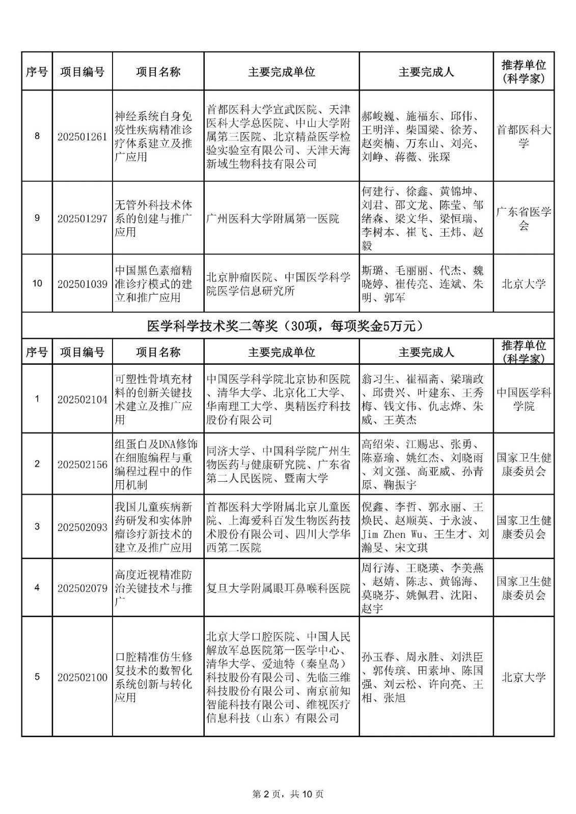
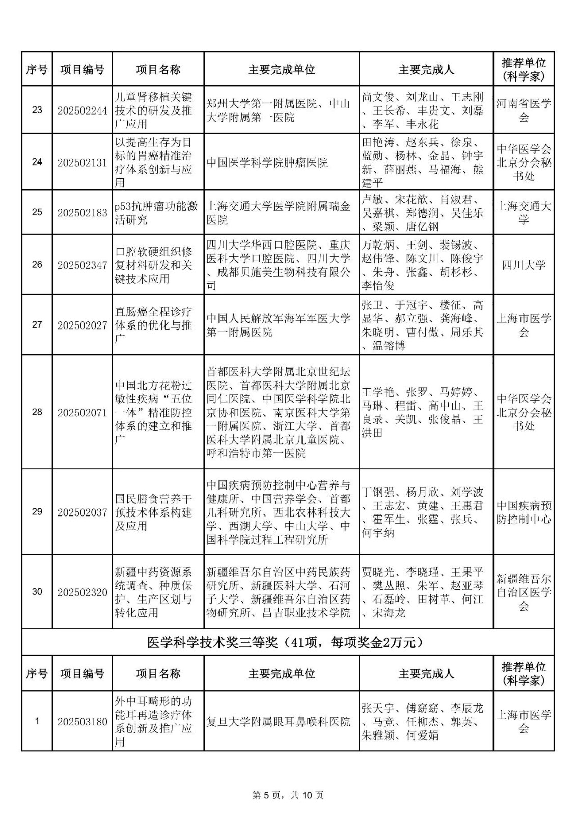
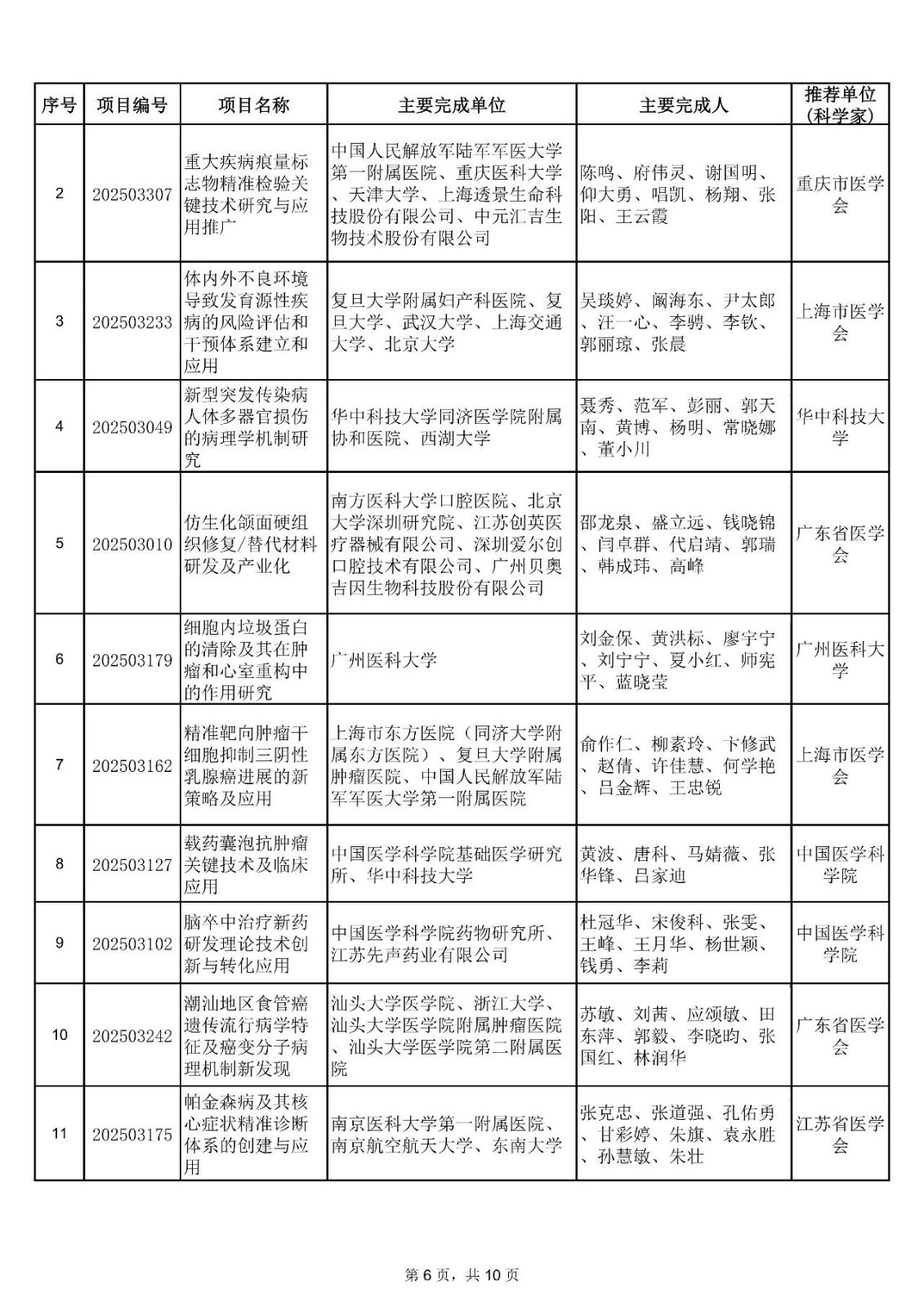
授予81项成果2025年中华医学科技奖医学科学技术奖,其中“神经发育障碍的生命早期环境风险因素识别和防控体系建立与推广”等10项成果为一等奖;“可塑性骨填充材料的创新关键技术建立及推广应用”等30项成果为二等奖;“外中耳畸形的功能耳再造诊疗体系创新及推广应用”等41项成果为三等奖。
授予露西娅·克拉拉·奥兰蒂尼2025年中华医学科技奖国际科学技术合作奖。
授予“小胶质细胞更替与替换”等10项成果2025年中华医学科技奖青年科学技术奖。
建议各相关单位对获奖项目实施匹配或倍增奖励。
附件:2025年中华医学科技奖获奖项目
中华医学会
2026年1月13日
附件:












来源:中华医学会网站